【项目背景】
教育强国的宏伟蓝图,根基在县域,关键在治理。县域教育作为教育体系的“神经末梢”,既承载着落实国家政策“最后一公里”的使命,又肩负起激发基层学校创新活力的关键责任。北京师范大学继续教育与教师培训学院依托百年积淀的教师教育传统、教育科研优势与教育政策咨询智库,推出系列“全国县(区)教育局长高级研修班”。旨在关照教育强国建设中区域改革难点、痛点,搭建区域治理经验互鉴平台,打造智慧共享协同网络。


【本期主题】
涵养生态 共育未来——聚焦义务教育优质均衡发展
【研修地点】
贵州省遵义市:推进义务教育优质均衡发展是构建高质量教育体系、促进教育公平的核心举措,是落实立德树人根本任务、培育时代新人的必然要求,对缩小城乡校际差距、保障教育公平具有关键意义。遵义市作为贵州省义务教育优质均衡发展先行示范区,通过实施“集团化办学全覆盖”“城乡学校共同体建设”“国家级信息化教学实验区建设”等重点工程,全面消除大班额,推动城乡教育一体化发展,其探索形成的“政府统筹、全域推进、资源共享、质量共进”的实践模式,为全国欠发达地区推进义务教育优质均衡发展提供宝贵经验。
【研修特色】
锚定核心议题、聚焦实践样本:紧扣“义务教育优质均衡发展”国家战略,走进国家级先行示范区教育现场,关照区域教育治理难点、堵点,提供可复制实践范式;
靶向攻坚模式、破解真实问题:构建“专题报告+案例剖析+现场考察+局长圆桌会”的四维研修体系,形成学习闭环,推动区域管理者“带着问题来,拿着方案走”;
凝聚行业智慧、共育协同网络:链接全国教育领域优质资源,南北互通、东西共鉴,从“短期相聚”到“终身赋能”,搭建教育改革创新智慧长效共享平台。
【研修时间】
2026年5月11-15日
【研修对象】
县(区)教育局局长、分管副局长、一线教育管理者
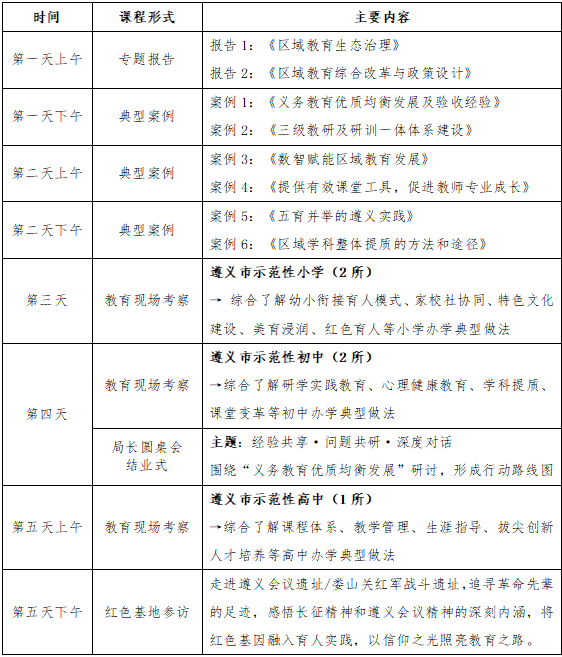
【研修日程】

【拟邀师资】
王琳琳 遵义市教育科学研究院院长、贵州省教材委员会专家委员,区域教研改革核心引领者,系统构建遵义市“三级联动、研训科研一体化”教师发展支持体系,牵头市级理科提质三年行动,深耕教研管理与教师专业成长。
付娜娜 遵义市汇川区教育体育局副局长,全面统筹区域教育数字化、集团化办学、德育美育等工作,创新提出“八子策略”推动区域教育提质,在教育部平台分享县域教育数字化转型经验,成果获专家高度认可
樊厚义 遵义市教育科学研究院原副院长、贵州省特级教师、正高级教师,40 余年教研与教学管理经验,主持国家级、省级重点课题,获省级教学成果奖、教育科研成果奖,是遵义基础教育改革资深专家。
叶乃军 遵义市南白中学校长、贵州省特级教师,省级叶乃军名校长工作室主持人、省级普通高中评估专家,深耕高中教育管理与新高考改革,聚焦课程体系、教学管理、生涯指导与队伍建设,形成可复制的高中改革实践策略。
李仕波 遵义白露湖小学教育集团党总支书记,遵义市优秀教育工作者,聚焦五育并举、校家社协同与特色文化建设,推动美育浸润行动,打造红色育人与素质教育融合的样本。
【实践考察】
遵义市老城小学:学校始建于1941年,是扎根红色沃土、传承黔北文化的百年老校,以“静待花开”为办学理念,致力于培养全面发展的新时代少年。获评全国中小学中华优秀文化艺术传承学校、国家级青少年体育俱乐部、第三届“全国文明校园”、贵州省艺术特色学校。学校尊重儿童成长规律,倡导耐心守望、因材施教,秉承“世界因我而繁花似锦”校训精神,构建“百花课程”体系,依托遵义会议会址地理优势,构建“大课堂+中课堂+微课堂”红色教育模式。
遵义市白露湖小学:学校以创新教育模式、红色文化传承和综合素质培养为核心,近年来通过跨省合作、主题活动设计等实践成为区域教育典范。五育融合育人模式获评“贵州省基础教育成果一等奖”(2023年),被教育部认定为“全国青少年校园足球特色学校”“全国中小学科学教育实验校”。全校部署智慧校园系统,实现课堂行为分析、作业智能批阅与家校联动数据可视化;搭建“AI科创实验室”,支撑创新人才培养。
遵义市第十九中学:学校秉持“成人为先、成才为本”的办学理念,以“正德厚生,求实求真”为校训,形成“一校三区”发展格局。获评全国青少年校园足球特色学校、全国青少年校园篮球特色学校、全国红十字模范单位、贵州省心理健康特色学校、遵义市首批品质学校、遵义市第一批“智慧课堂”示范校。在课程教学改革中,十余年深度探索“五自好课堂”,编写十余种校本教材。
遵义市第十二中学:学校创建于1989年,现有三个校区,在校学生5500余人,是遵义市第一个城区全封闭式管理寄宿制学校。秉持“让每个人看到希望”的办学理念,以“君子教育”为办学特色,先后被评为“第二届全国文明校园”和“全国教育系统先进集体”。学校着力打造以问题设置为导向、以培养学生思维品质和思辨能力为目的的“思辨课堂”,构建“润心德育”课程体系,每年开设陶艺、冰壶、编程、篮球、红色影评、民族舞、围棋、古筝等70余个社团。
遵义市南白中学: 该校为贵州省一类示范性普通高级中学,素有“贵州教育明珠”之称,育人成果卓著。被授予全国教育系统先进集体、全国文明校园、中华百强名校、邓小平科技创新实验基地、国家级体育传统项目学校、全国心理健康教育特色学校、国际生态学校、全国青少年校园排球特色学校、全国青少年校园足球特色学校。
娄山关红军战斗遗址:地处大娄山脉主峰笋子山,自古为川黔交通要道上的险关要隘,素有“一夫当关,万夫莫开”之称。该遗址是全国重点文物保护单位,也是中国革命的重要历史见证地。毛泽东同志在此写下著名词句“雄关漫道真如铁,而今迈步从头越”,使娄山关名扬天下 。如今,遗址内保留有小尖山、大尖山战斗遗址、战壕碉堡遗迹、红军战斗纪念碑、毛泽东词碑、摩崖石刻及娄山关红军战斗遗址陈列馆等纪念设施,全面展示当年红军英勇奋战的壮烈历史 。
【研修费用】
2750元/人,包括师资费、资料费、管理费、市内统一活动交通费等。参训人员往返交通、食宿费用需自理,项目组根据需求可统一协调住宿、用餐地点。
北师大“百千万计划”项目县参会领导培训费为2500元/人,费用包含内容同上。
缴费事宜:
请将费用转至以下账号:
账户名:北京师范大学
开户行:中国银行北京文慧园支行
账 号:3402 5601 5272
汇款请备注:全国县区教育局长研修-遵义-姓名-电话
发票开具:
发票内容:培训费
发票类型:增值税普通发票
发票形式:电子发票
发送方式:发送至报名者提供的邮箱
【报名方式】
培训采用线上报名,请您扫描下方二维码完成

【研修咨询】
联系方式:010-58806591,13488691924(田老师)
【往期回顾】
北京师范大学全国县(区)教育局长高级研修班正式启航 首期专题聚焦“十五五”教育规划编制
【近期培训】


北京师范大学将同步组织赴【南京、长沙】考察,分别聚焦课程教学改革、教育评价改革,欢迎入群咨询。
期待您百忙中拨冗赴约,以教育者的初心与担当,共赴一场关于理想、智慧与未来的深度对话!


