学前教育是终身学习的开端,具有奠基意义。新时代,国家高度重视学前教育发展。近年来,国家越来越重视和强调幼儿园园长的队伍建设工作。为促进幼儿园园长专业发展,2015年教育部出台《幼儿园园长专业标准》。2018年,中共中央、国务院印发《关于全面深化新时代教师队伍建设改革的意见》,进一步强调要“加大幼儿园园长的培训力度”。同年,中共中央、国务院印发《关于学前教育深化改革规范发展的若干意见》提出“实行幼儿园园长定期培训”,“严格执行幼儿园园长专业标准,全面落实持证上岗,切实把好幼儿园园长入口关”。因此,切实做好幼儿园园长岗位培训工作,是深入贯彻国家政策,深化幼儿教育改革,不断提高幼儿园办学质量的一项十分重要又紧迫的任务。
北京师范大学作为全国师范教育的排头兵,是全国重点高校、“双一流”建设高校,学前教育师资和研究实力雄厚,优势鲜明。继续教育与教师培训学院依托北京师范大学的优质学前教育资源,集结学前教育一线优秀人才打造北京师范大学第十四期幼儿园园长岗位培训项目,致力于培养一批新时代高素质幼儿园园长,助力推进我国学前教育的改革与发展。
一、培训目标
通过岗位培训,幼儿园园长正确把握办园方向,坚持依法办园,树立正确的教育思想,履行岗位职责,落实岗位责任,实施科学管理、民主管理,引领幼儿园可持续发展。
二、培训对象
各级各类幼儿园中现任或拟任的幼儿园正、副园长、幼儿园后备干部,以及有远大抱负、教育情怀和发展潜力的幼儿园骨干教师。
相关要求和条件:
1.拥护中国共产党领导、热爱社会主义,认真贯彻国家教育方针政策,热爱幼儿教育事业;
2.本人持有教师资格证(各种类型均可),大专及以上学历(含成人学历教育);
3.需有5年及以上工作经历(其中至少含三年幼儿教育相关工作经验)。
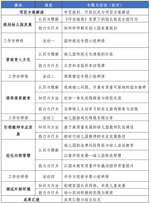
三、课程设置
集中授课:

(此课表为计划课表,会根据实际情况酌情调整)
在线学习:
以集中课程模块为基点,按教学计划规定,设置网络精品课程,助力学员进行拓展学习和深度学习。
四、专家团队
部分拟邀专家介绍(排序不分先后顺序):
冯晓霞:北京师范大学学前教育研究所教授,原中国学前教育研究会理事长。
李敏谊:北京师范大学教育学部教授,北京大学管理科学数据中心智库客座研究员。研究方向:比较学前教育,教师专业发展与幼儿园课程开发。
袁治杰:北京师范大学法学院教授、博士生导师、副院长、法治与教育研究中心副主任。
邓林园:北京师范大学教育学部教授,中国教育学会学校教育心理学分会理事兼副秘书长,中国婚姻与家庭心理学专委会委员,美国耶鲁大学访问学者。主要研究方向:人际沟通,家庭治疗与家校合作/家园共育,心理问题预防与干预。
王岚:北京市西城区三教寺幼儿园园长,特级教师,北京市人大代表。兼任北京市中小学名校长发展工程实践导师,首都师范大学学前教育特级教师工作室主持人等。
朱继文:北京市丰台区一幼集团总园长,北京市特级教师;首都“五一劳动奖章”获得者,首都十大新闻人物中国明星园长,被北京师范大学聘请为名校长培养工程实践导师。
五、学习方式
通过专题讲座、实践学习、案例分析、在线学习和互动研讨等学习方式进行:
1.专题讲座:由知名教授、优秀园长和教研员主讲,系统讲授园长岗位职责必备的基本知识与能力。
2.实践学习:参访标杆学前教育机构,共享先进管理理念、运营模式和成功实战经验。
3.案例分析:对幼儿园管理案例进行分析探讨,加强与巩固理念的运用,直击幼儿园管理问题,保证学习效果。
4. 在线学习:基于园长日常工作和学习实际情况,在线课堂让学习时时、处处可进行,落实自主反思性学习。
5. 互动研讨:聚焦幼儿园管理和保育教育真问题,学员主体参与,互动互学、研讨共学,共同成长。
六、招生录取
课程安排
集中授课+在线学习
集中授课8天(学时为64学时)在线学习136学时
费用说明
学习费用总计:4880元/人
老学员或校友推荐或两人及以上团报价:4500元/人
费用包含:培训费、参访费、资料费等
费用不包含:课程期间食宿费、交通费、自行组织的班级活动费
报名时间:即日起接受报名
培训时间:2026年3月—2026年6月
资格审核
1.本人教师资格证及学历证明原件(国外学位学历需出具教育部留学服务中心“国外学历学位认证书”)。
2.本人五年及以上工作经验证明材料(单位盖章)
3.本人身份证正、反面复印件。
注:以上材料,学员报到当天审核原件,提交复印件。
报名方式
扫下面报名问卷二维码,完成报名。

缴费事宜
报名成功后,即可缴纳学费。
请将费用转入以下账号:
账户名:北京师范大学
开户行:中国银行北京文慧园支行
账 号:3402 5601 5272
请在汇款单上备注:继教院第十四期园长岗位培训+姓名
请将转账或汇款单据图片发送给班主任李那老师18810445394(同微信),经审核回复后,视为报名缴费成功。
发票开具
发票内容:培训费
发票类型:增值税普通发票
发票形式:电子发票
发送方式:发送至报名者提供的邮箱
七、结业要求和合格证书
学员完成全部课程学习,经考核合格者,为修满学时、考核合格的学员颁发由北京师范大学颁发的加盖“北京师范大学继续教育证书专用章”的《北京师范大学第十四期幼儿园园长岗位培训结业证书》,可在学校培训管理信息平台(http://jpc.bnu.edu.cn/cms/zscx/index.htm)进行证书查验。

八、联系方式
报名邮箱:xueqian@bnu.edu.cn
咨询电话:010-58806617
联系人:李老师 188 1044 5394
欢迎咨询与学习!
培训时间和方式会根据专家行程动态调整,请悉知!
北京师范大学继续教育与教师培训学院
2026年1月


